
据工业和信息化部网站6月29日消息,工业和信息化部、国家发展改革委、财政部、生态环境部、国务院国资委、市场监管总局联合印发《工业能效提升行动计划》(以下简称《行动计划》),积极推进工业领域用能高效化、低碳化、绿色化,为实现工业碳达峰碳中和目标奠定坚实能效基础。
《行动计划》指出,加强用能供需双向互动,统筹用好化石能源、可再生能源等不同能源品种,积极构建电、热、冷、气等多能高效互补的工业用能结构。通过实施加大节能技术遴选推广力度、加大节能装备产品供给力度、加大专业化节能服务力度、加大节能新技术储备力度等举措,持续夯实节能提效产业基础。
《行动计划》要求,加快推进工业用能多元化、绿色化。支持具备条件的工业企业、工业园区建设工业绿色微电网,加快分布式光伏、分散式风电、高效热泵、余热余压利用、智慧能源管控等一体化系统开发运行,推进多能高效互补利用。鼓励通过电力市场购买绿色电力,就近大规模高比例利用可再生能源。推动智能光伏创新升级和行业特色应用,创新“光伏+”模式,推进光伏发电多元布局。
《行动计划》提出,加快推进终端用能电气化、低碳化。在钢铁、石化化工、有色金属、建材等重点行业及其他行业加热、烘干、蒸汽供应等环节,推广电炉钢、电锅炉、电窑炉、电加热、高温热泵、大功率电热储能锅炉等替代工艺技术装备, 扩大电气化终端用能设备使用比例。稳妥有序对工业生产过程中低温热源进行电气化改造。鼓励优先使用可再生能源满足电能替代项目的用电需求。到2025年,电能占工业终端能源消费比重达到30%左右。
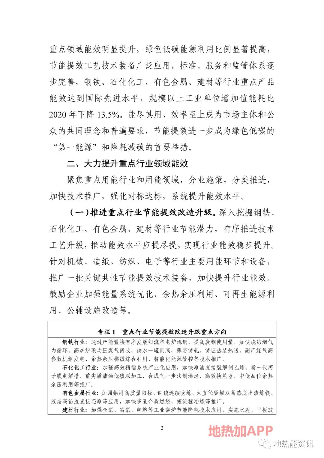
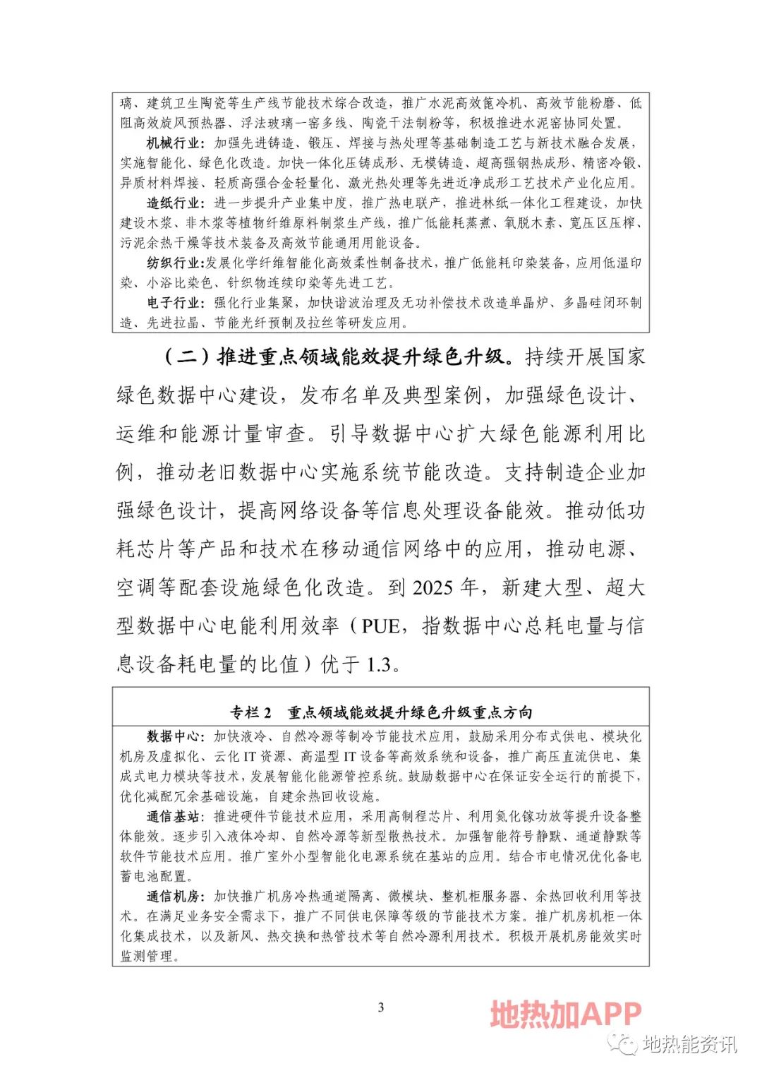
根据主要目标,到2025年,重点工业行业能效全面提升,数据中心等重点领域能效明显提升,绿色低碳能源利用比例显著提高,节能提效工艺技术装备广泛应用,标准、服务和监管体系逐步完善,钢铁、石化化工、有色金属、建材等行业重点产品能效达到国际先进水平,规模以上工业单位增加值能耗比2020年下降13.5%。能尽其用、效率至上成为市场主体和公众的共同理念和普遍要求,节能提效进一步成为绿色低碳的“第一能源”和降耗减碳的首要举措。
















关注官方微信
商务平台Android版
商务平台IOS版